हिंदी
English
▶ Screen Reading Access
Screen Reader
Skip Content
A-
A
A+
Log In
यूजीसी-एमएमटीटीसी
डाउनलोड
फॉर्म और प्रारूप
शैक्षणिक पाठ्यक्रम
परिपत्र
नियम एवं दिशानिर्देश
सूचनाएं / आदेश
मीडिया और गैलरी
फोटो गैलरी
वीडियो गैलरी
प्रेस रिलीस्
मीडिया कवरेज
सूचना पट्ट
नवीनतम घोषणाएँ
परीक्षा नोटिस
परिपत्र
हमसे संपर्क करें
Home
परिचय
संस्थान अवलोकन
दृष्टि और लक्ष्य
निदेशक संदेश
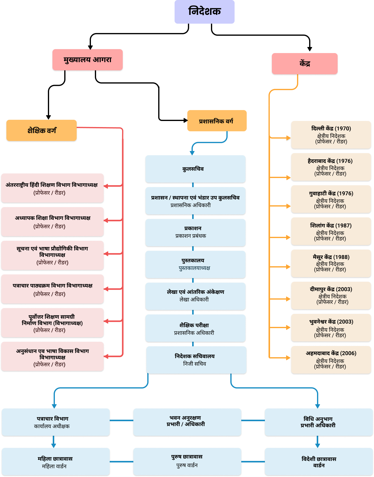
संगठनात्मक चार्ट
ऐतिहासिक पृष्ठभूमि
शासी परिषद / समितियाँ
उपलब्धियाँ
आरटीआई सूचना
प्रशासन
निदेशक कार्यालय
शैक्षणिक परिषद
प्रशासनिक अधिकारी
विभाग और प्रकोष्ठ
लेखा अनुभाग
परीक्षा प्रकोष्ठ
प्रवेश प्रकोष्ठ
पुस्तकालय
शोध प्रकाशन
निविदाएं
नोटिस
भर्ती अधिसूचनाएँ
शैक्षणिक
पाठ्यक्रम
विभाग
प्रवेश सूचना
प्रॉस्पेक्टस & ब्रोशर
शैक्षणिक कैलेंडर
क्षेत्रीय केंद्र / परिसर
संकाय और कर्मचारी निर्देशिका
छात्र सहायता
छात्र लॉगिन
नामांकन सत्यापन
परिणाम दर्शन
छात्रवृत्ति / फैलोशिप
शिकायत निवारण
एंटी-रैगिंग सेल
पूर्व छात्र पंजीकरण
पूछे जाने वाले प्रश्न
अनुसंधान और प्रकाशन
अनुसंधान परियोजनाएँ
पत्रिकाओं
पुस्तकें / रिपोर्टें
सम्मेलन की कार्यवाही
प्रकाशन भंडार
अंतर्राष्ट्रीय आउटरीच
विदेश-प्रतिनियुक्तियाँ
अंतर्राष्ट्रीय सहयोग
वैश्विक हिंदी प्रचार पहल
Media & Gallery
Notice Board
Contact Us
×
संगठनात्मक चार्ट